今天是:
设为首页
|
加入收藏
崇德 尚学 敬业 创新
网站首页
学院概况
学院简介
组织机构
学院领导
党群工作
党建动态
党支部机构
工会工作
文件制度
师德师风教育专栏
师资队伍
师资概况
专任教师
实验实训教师
人才培养
本科生教育
研究生教育
科学研究
科研项目
科研成果
科研平台
学科建设
学科专业
学科团队
社会服务
成果转化
产学研合作
社会服务
学生工作
组织机构
“六分仪”辅导员工作室
学生党建
团学工作
就业信息
耕读教育
就业信息速览
通知公告
通知公告
当前位置:
网站首页
>>
通知公告
>> 正文
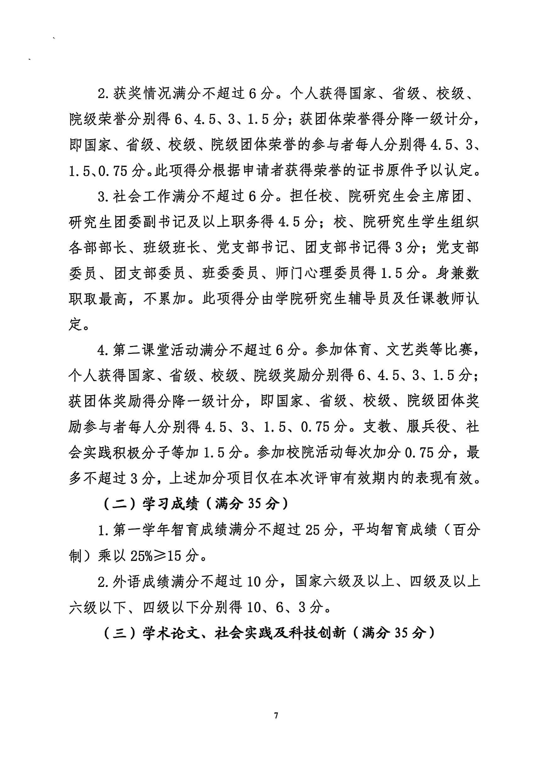
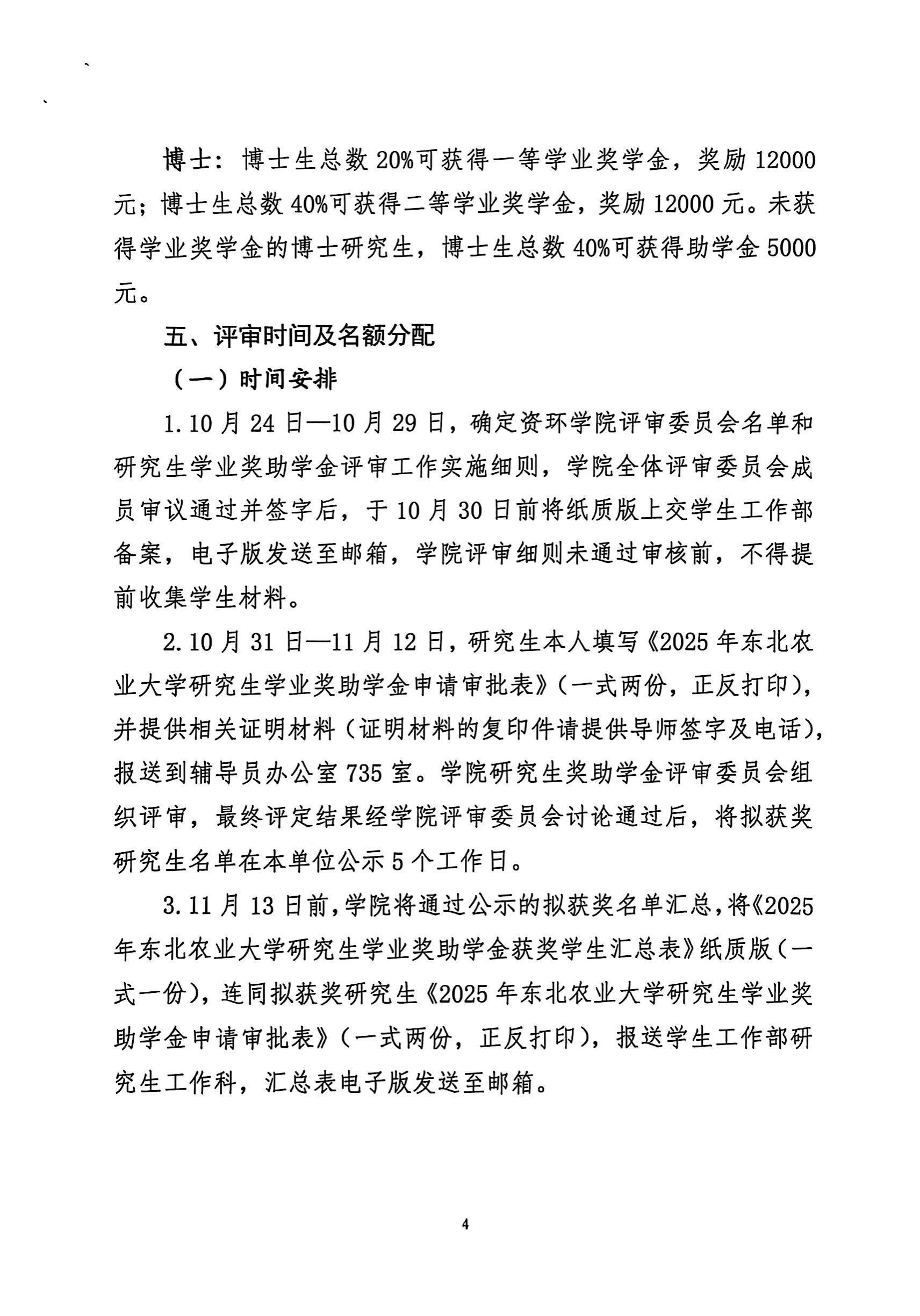
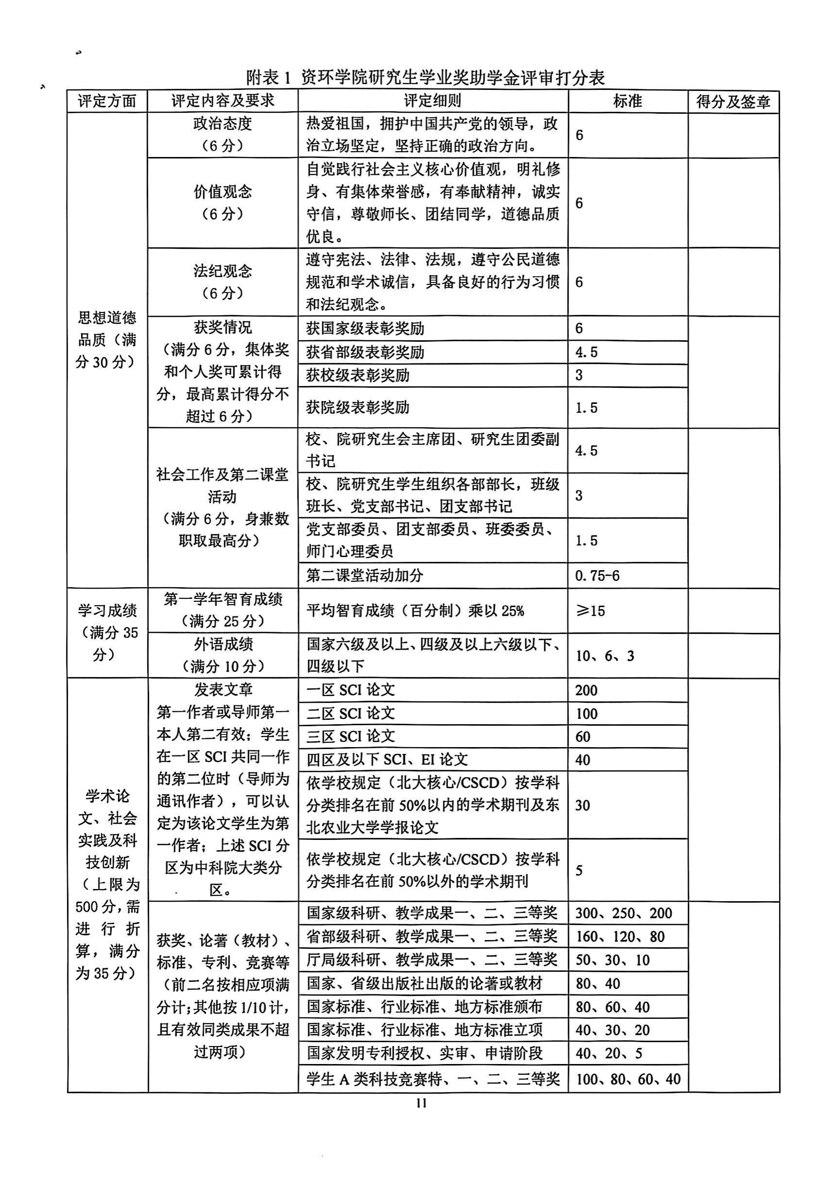
资源与环境学院2025年研究生学业奖助学金评审工作实施细则
发布时间:2025-10-31 浏览次数:
单位地址: 东北农业大学资源与环境学院 邮政编码:150030 办公室 :0451-55191170 Copyright @ 2007-2022 , All Rights Reserved